Article

1 - INTRODUCTION AU CALCUL DES STRUCTURES - INTRODUCTION

Archive | Réf : TBA1026

Introduction au calcul des structures - Introduction
Introduction au calcul des structures

Pour explorer cet article
Télécharger l'extrait gratuit

Vous êtes déjà abonné ?Connectez-vous !

Sommaire

Présentation

INTRODUCTION

Le dimensionnement correct d’une structure en béton nécessite une étude complète tant fonctionnelle, que technologique. L’utilisation d’un logiciel permet après entrée de données structurelles, mais également des données d’exécution, de pouvoir dérouler des règles de calcul complexes et fastidieuses. La fiabilité des résultats est malgré tout étroitement liée à la pertinence et à l’exactitude de ces données préalablement saisies. Le projeteur ne peut donc faire l’impasse sur la connaissance des directives et des normes européennes de conception, de dimensionnement et de justification des structures de bâtiment et de génie civil. Ces derniers portent l’intitulé d’eurocodes et sont au nombre de 9. Les eurocodes 1 définissent des bases de calcul des différentes actions en présence : vent, neige, température, accidents. Les eurocodes 2 sont consacrés au calcul des structures en béton, les 4 présentent spécifiquement celui des structures mixtes acier-béton et les 9 celui des structures en alliages d’aluminium.

Cet article est réservé aux abonnés.
Il vous reste 95% à découvrir.

Pour explorer cet article
Téléchargez l'extrait gratuit

Vous êtes déjà abonné ?Connectez-vous !


L'expertise technique et scientifique de référence

La plus importante ressource documentaire technique et scientifique en langue française, avec + de 1 200 auteurs et 100 conseillers scientifiques.
+ de 10 000 articles et 1 000 fiches pratiques opérationnelles, + de 800 articles nouveaux ou mis à jours chaque année.
De la conception au prototypage, jusqu'à l'industrialisation, la référence pour sécuriser le développement de vos projets industriels.

VERSIONS

Il existe d'autres versions de cet article :

DOI (Digital Object Identifier)

https://doi.org/10.51257/a-v1-tba1026


Cet article fait partie de l’offre

Techniques du bâtiment : l'enveloppe du bâtiment

(131 articles en ce moment)

Cette offre vous donne accès à :

Une base complète d’articles

Actualisée et enrichie d’articles validés par nos comités scientifiques

Des services

Un ensemble d'outils exclusifs en complément des ressources

Des modules pratiques

Opérationnels et didactiques, pour garantir l'acquisition des compétences transverses

ABONNEZ-VOUS

Plan de la page

I - À propos du calcul de structures par logiciel

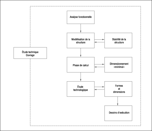
Phase de calcul d’un ouvrage

Elle ne constitue qu’une étape dans l’étude technique d’un projet ( cf .  Fig. 1 ).

Figure n°1 - Les différentes étapes de l’étude d’un projet.

L’utilisation d’un logiciel pour calculer la structure complète de cet ouvrage ou certains éléments particuliers à cette structure nécessite la saisie par le projeteur de données préalables. Une part de ces éléments trouve sa source directement dans le projet étudié et renvoie à ses caractéristiques structurelles, mais une autre part en est exogène et se réfère aux conditions d’exécution, aux procédés et méthodes de calcul choisis ainsi qu’aux matériaux utilisés.

La fiabilité des résultats obtenus

Elle dépend donc de la qualité de ces « préalables » et du soin apporté à les collecter.

Une part importante se réfère à un corpus de normes que l’on ne peut ignorer ou négliger car ces documents fournissent au projeteur ou au contrôleur une base indispensable.

On peut citer à propos du calcul d’éléments en béton armé, et de manière non exhaustive, la stricte nécessité de :

  • se référer à un environnement qui corresponde bien au site du projet (milieu agressif ? efforts du vent ? neige ?...

Cet article est réservé aux abonnés.
Il vous reste 94% à découvrir.

Pour explorer cet article
Téléchargez l'extrait gratuit

Vous êtes déjà abonné ?Connectez-vous !


L'expertise technique et scientifique de référence

La plus importante ressource documentaire technique et scientifique en langue française, avec + de 1 200 auteurs et 100 conseillers scientifiques.
+ de 10 000 articles et 1 000 fiches pratiques opérationnelles, + de 800 articles nouveaux ou mis à jours chaque année.
De la conception au prototypage, jusqu'à l'industrialisation, la référence pour sécuriser le développement de vos projets industriels.

Cet article fait partie de l’offre

Techniques du bâtiment : l'enveloppe du bâtiment

(131 articles en ce moment)

Cette offre vous donne accès à :

Une base complète d’articles

Actualisée et enrichie d’articles validés par nos comités scientifiques

Des services

Un ensemble d'outils exclusifs en complément des ressources

Des modules pratiques

Opérationnels et didactiques, pour garantir l'acquisition des compétences transverses

ABONNEZ-VOUS

Lecture en cours
Introduction au calcul des structures - Introduction
Sommaire
Sommaire

Cet article est réservé aux abonnés.
Il vous reste 92% à découvrir.

Pour explorer cet article
Téléchargez l'extrait gratuit

Vous êtes déjà abonné ?Connectez-vous !


L'expertise technique et scientifique de référence

La plus importante ressource documentaire technique et scientifique en langue française, avec + de 1 200 auteurs et 100 conseillers scientifiques.
+ de 10 000 articles et 1 000 fiches pratiques opérationnelles, + de 800 articles nouveaux ou mis à jours chaque année.
De la conception au prototypage, jusqu'à l'industrialisation, la référence pour sécuriser le développement de vos projets industriels.

Cet article fait partie de l’offre

Techniques du bâtiment : l'enveloppe du bâtiment

(131 articles en ce moment)

Cette offre vous donne accès à :

Une base complète d’articles

Actualisée et enrichie d’articles validés par nos comités scientifiques

Des services

Un ensemble d'outils exclusifs en complément des ressources

Des modules pratiques

Opérationnels et didactiques, pour garantir l'acquisition des compétences transverses

ABONNEZ-VOUS