Présentation
INTRODUCTION
Le dimensionnement correct d’une structure en béton nécessite une étude complète tant fonctionnelle, que technologique. L’utilisation d’un logiciel permet après entrée de données structurelles, mais également des données d’exécution, de pouvoir dérouler des règles de calcul complexes et fastidieuses. La fiabilité des résultats est malgré tout étroitement liée à la pertinence et à l’exactitude de ces données préalablement saisies. Le projeteur ne peut donc faire l’impasse sur la connaissance des directives et des normes européennes de conception, de dimensionnement et de justification des structures de bâtiment et de génie civil. Ces derniers portent l’intitulé d’eurocodes et sont au nombre de 9. Les eurocodes 1 définissent des bases de calcul des différentes actions en présence : vent, neige, température, accidents. Les eurocodes 2 sont consacrés au calcul des structures en béton, les 4 présentent spécifiquement celui des structures mixtes acier-béton et les 9 celui des structures en alliages d’aluminium.
VERSIONS
- Version courante de avr. 2025 par Natacha BELLOIR
DOI (Digital Object Identifier)
Cet article fait partie de l’offre
Techniques du bâtiment : l'enveloppe du bâtiment
(131 articles en ce moment)
Cette offre vous donne accès à :
Une base complète d’articles
Actualisée et enrichie d’articles validés par nos comités scientifiques
Des services
Un ensemble d'outils exclusifs en complément des ressources
Des modules pratiques
Opérationnels et didactiques, pour garantir l'acquisition des compétences transverses
Présentation
| Plan de la page |
I - À propos du calcul de structures par logiciel
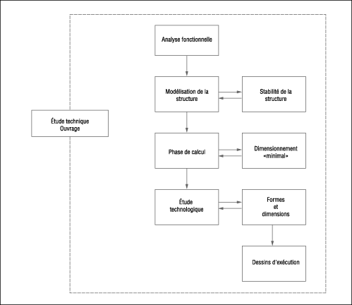
Phase de calcul d’un ouvrage
Elle ne constitue qu’une étape dans l’étude technique d’un projet ( cf . Fig. 1 ).
L’utilisation d’un logiciel pour calculer la structure complète de cet ouvrage ou certains éléments particuliers à cette structure nécessite la saisie par le projeteur de données préalables. Une part de ces éléments trouve sa source directement dans le projet étudié et renvoie à ses caractéristiques structurelles, mais une autre part en est exogène et se réfère aux conditions d’exécution, aux procédés et méthodes de calcul choisis ainsi qu’aux matériaux utilisés.
La fiabilité des résultats obtenus
Elle dépend donc de la qualité de ces « préalables » et du soin apporté à les collecter.
Une part importante se réfère à un corpus de normes que l’on ne peut ignorer ou négliger car ces documents fournissent au projeteur ou au contrôleur une base indispensable.
On peut citer à propos du calcul d’éléments en béton armé, et de manière non exhaustive, la stricte nécessité de :
- se référer à un environnement qui corresponde bien au site du projet (milieu agressif ? efforts du vent ? neige ?...
Cet article fait partie de l’offre
Techniques du bâtiment : l'enveloppe du bâtiment
(131 articles en ce moment)
Cette offre vous donne accès à :
Une base complète d’articles
Actualisée et enrichie d’articles validés par nos comités scientifiques
Des services
Un ensemble d'outils exclusifs en complément des ressources
Des modules pratiques
Opérationnels et didactiques, pour garantir l'acquisition des compétences transverses
Introduction au calcul des structures - Introduction
Cet article fait partie de l’offre
Techniques du bâtiment : l'enveloppe du bâtiment
(131 articles en ce moment)
Cette offre vous donne accès à :
Une base complète d’articles
Actualisée et enrichie d’articles validés par nos comités scientifiques
Des services
Un ensemble d'outils exclusifs en complément des ressources
Des modules pratiques
Opérationnels et didactiques, pour garantir l'acquisition des compétences transverses
